先锋智能 创建于1997年
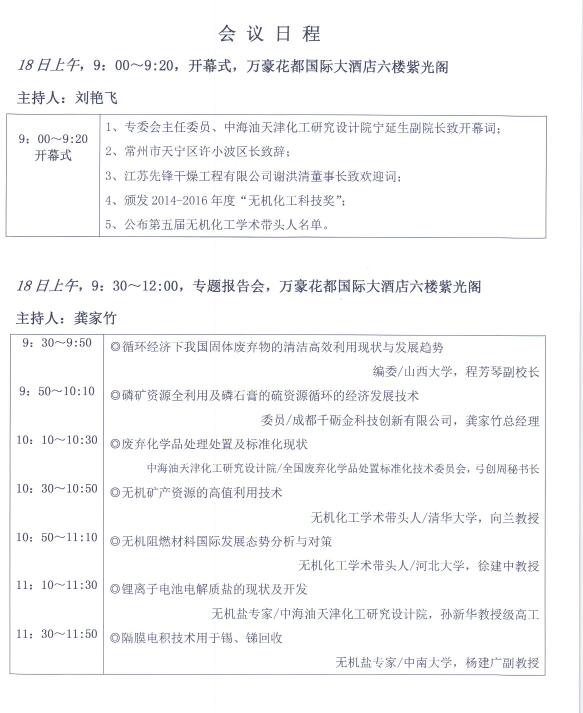
由中国石油和化工行业联合会全国无机氟化物协作组、中国化工学会无机酸碱盐专业委员会主办,江苏先锋干燥工程有限公司、中海油天津化工研究设计院有限公司承办,河北大学、湘潭惠博离心机有限公司协办的“2016年中国无机盐学术与技术交流大会”暨“第22届中国无机氟化工行业技术研讨会” 将于2016年11月17~19日在江苏常州隆重召开。这是中国无机盐行业首次在常州举办的大型盛会。
会议主题:供给侧截长补短,促进企业创新升级。
会议主要围绕当前国内外经济发展形势,对2015~2016年我国无机氟化工行业技术进步和市场现状及行业发展趋势进行交流和研讨。内容包括:萤石及氟化氢供需情况,当前政策对行业发展影响;无机氟化工创新升级的计划及进展,氟化工资源利用情况;含氟电池等新材料的生产与研究;企业固废处理及安全环保情况;大型装备技术在生产中的应用;无机氟化物企业及科研单位技术交流与价格讨论。同时于2015成立的第五届无机氟化物行业^组,将为成员单位提供技术支持和信息服务,为行业发展搭建平台,提供强有力的支撑。
此次参会企业包括国内外氢氟酸、氟化铝、氟化氢铵、其它氟化盐、冰晶石、氟硅酸(盐)、含氟新材料如新能源电池等氟化物,萤石,以及专业化工装备等生产企业。
参会代表包括国内外氟化物行业^、萤石行业领导、进出口和氟化工企业负责人及技术^、氟化工设计、设备配套企业负责人、科研院校研究人员等。
会议同期将召开“2016年中国无机盐行业学术与技术交流大会”。会议主题报告及交流内容主要围绕 “十三五”元年中国氟化工的发展、中国萤石市场现状及发展趋势、精细氟化盐的生产现状及发展展望、锂离子电池电解质盐的现状及开发、电子级氢氟酸研发及产业、高纯晶体六氟磷酸锂工艺研究及产业化、氟化工行业化工装备的现状和发展要求、当前供给侧下企业如何截长补短,促进企业创新升级。
会议期间于18日下午全体参会领导及^将一同前往江苏先锋干燥工程有限公司参观并进行干燥技术专题研讨会,会议邀请了行业^担任嘉宾主持,研讨无机化工行业存在的干燥技术装备问题进行现场答疑、咨询以及面对面交流与讨论。
热烈欢迎业内^参会交流讨论,共谋行业发展 。


